重庆市铁路(集团)有限公司2024 年社会招聘简章

重庆市铁路(集团)有限公司成立于2013 年12月,属重庆交通开投集团子公司,是重庆市从事市域(郊)铁路、城轨快线投资、建设和运营一体化管理的专业企业。目前,集团通过坚持走市场化、多元化、专业化创新发展之路,在市域(郊)铁路城轨快线项目投资、建设、运营管理上积累丰富的经验,培育锻造了一支专业人才队伍,形成了较为突出的技术专业优势,集团承担在建项目5个(城轨快线 15 号线,城轨快线 27号线,市郊铁路永川线、璧铜线,城轨快线控制中心)和运营项目1个(全国首条双流制市郊铁路江跳线),建设里程约235公里,投资规模超过 1000 亿元,已逐步发展成为重庆市域(郊)铁路、城轨快线项目建设的主力军,现面向社会公开招聘68人。
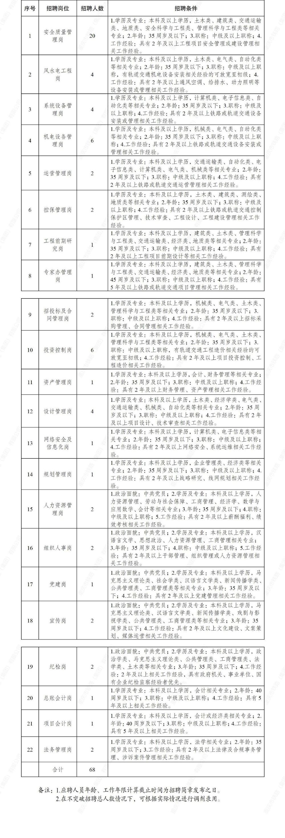
一、岗位要求

二、报名时间及方式
(一)报名时间
2024年9月13日9:00-20日17:30
(二)注意事项
1每人限投递一个岗位,
2.应聘人员填报、提供的信息资料需真实有效,否则取消报名或录用资格,并承担相应法律责任。
3.凡在个人简历中填写拥有某项学历/学位/职称/职业资格/个人能力证书的,需同时上传证明材料,否则视为未取得相应证
书 。
4.应聘人员须上传社保机构出具并盖章的个人参保证明(满足应聘岗位工作经验年限要求)。
5.应聘人员投递简历前需确保填写简历及上传附件准确无误。简历一经投递,不予修改,请应聘人员仔细检查后提交。
6.应聘人员在注册并登录招聘系统时,请务必妥善保管并牢记登录密码,确保顺利进行后续招聘环节
7.应聘人员须在规定时间内报名,逾期不予受理
三、招聘流程
资格审查→综合测试(笔试、心理测评、面试组成)→体检及背景调查→公示录用